Un fossile recentemente scoperto in Madagascar, praticamente completo tranne che per una parte del cranio (una bella novità per un mondo, quello dei mammiferi, la cui storia è essenzialmente una storia di denti), ci ha finalmente consentito di capire come erano fatti gli esponenti di un clade di antichi mammiferi particolare, i gondwanateri, vissuti tra il giurassico e l'eocene e diffusi in tutti i continenti che facevano parte del Gondwana tranne l'Australia (a quanto ne so) e soprattutto la loro posizione filogenetica nell'albero dei mammiferi.
![]() |
| Eomaia scansoria, un classico mammifero mesozoico simile ad un toporagno (da Wikispecies) |
LA DIVERSITÀ NEI MAMMIFERI MESOZOICI. Non è un fatto molto noto, ma la diversità dei mammiferi mesozoici era estremamente più ampia di quella attuale: oggi sono divisi in 3 sottoclassi, di cui i placentati rappresentano la stragrande maggioranza; ci sono poi alcuni marsupiali, la stragrande maggioranza dei quali vive in Australia, con qualche specie nelle Americhe, come gli opossum; anche i pochi monotremi residui (l’ornitorinco e le echidne) vivono in Australia e Nuova Guinea; nel Giurassico – Cretaceo di mammiferi ce n’erano invece almeno 7 linee, almeno dal punto di vista dei piani corporei. E tutto questo nonostante il fatto che, per dirla come Dawkins, la maggior parte fossero esserini simili ai toporagni (la maggior parte... sono note rimarchevoli eccezioni, persino dei mammiferi volanti – Volaticotherium antiquus – e qualche altro era più lungo, anche fino al metro e oltre).
I MAMMIFERI: UNA STORIA (PERLOPIÙ) DI DENTI. La storia dei mammiferi mesozoici è molto difficile da ricostruire, in quanto caratterizzata oltre dalla loro grande diversità da una scarsezza di reperti (vivevano in ambienti terrestri in cui la fossilizzazione non era facile). Ne segue che la loro storia giurassica (e non solo, anche quella cretacea e quella terziaria) sia soprattutto una storia di denti (o al massimo di mascelle…), tanto è vero che la terminologia a livello di sottoclassi parla in genere di caratteristiche dentali: docodonti, triconodonti, australosfenidi, multitubercolati, boreosfenidi e quant’altro.
A dimostrazione di questo, in ogni articolo come si deve che presenta un nuovo mammifero mesozoico troviamo frasi da iniziati che documentano molto bene gli studi sui denti. Per esempio si legge come Castorocauda si distingua "da altri docodonti per la morfologia compressa lateralmente e ricurva di m1–2 e dalle seguenti caratteristiche di m3–6: cuspidi g larghe uguali o subeguali in altezza alle cuspidi c dal sistema di chiusura dei molari adiacenti; cuspide e crescente e; creste b-g e c-g con tagli a V" etc etc (Sullivan et al., 2014).
Tutte osservazioni fondamentali per la determinazione di un mammifero fossile e ammiro la precisione di queste osservazioni, però immagino che capiate come mai anche io quando leggo articoli sull’argomento le salto a piè pari, limitandomi a esaminare le conclusioni del lavoro, cioè cosa faceva per stare al mondo il proprietario di quei denti e qual’era la sua posizione nel quadro dei mammiferi mesozoici. Di Castorocauda è stato trovato – fatto appunto estremamente raro – anche lo scheletro post-craniale, grazie al quale è stato dimostrato che viveva in un ambiente acquatico, e infatti il suo nome è dovuto alla sua coda, simile a quella dei castori (non sono ancora riuscito a capire bene se i docodonti siano considerati anch’essi triconodonti.. non sparatemi per questo ...)
I GONDWANATERI. Tra tutti i gruppi di mammiferi mesozoici ce n’è uno che mi ha particolarmente incuriosito, perché dal punto di vista del nome rappresentano una eccezione alla tradizione tassonomica: anzichè dai denti, il loro nome prende origine dall’essere forme esclusive del Gondwana, il nucleo che ha resistito più a lungo del supercontinente assemblatosi tra 600 e 500 milioni di anni. Il nome Gondwana può trarre in inganno, perché insieme al Gondwana che conosciamo comunemente, quello Permo – Triassico formato da Sud America, Afro-Arabia, Madagascar, India, Australia e Antartide e frammentatosi nel mesozoico, il supercontinente comprendeva praticamente tutte le terre emerse dell’epoca e per questo sarebbe utile una distinzione fra questo “grande Gondwana” dell’epoca e il Gondwana permo – triassico post- Pangea: di conseguenza – pertanto – mi piace molto (e l’ho adottata e diffusa) l’idea di Powell e Dalziel di aver chiamato questo grande continente “Pannotia”, riservando il termine Gondwana quindi alla parte superstite 200 milioni di anni fa di quella Pangea di 300 milioni di anni prima (Powell et al, 1995). Si tratta dei Gondwanateri, nome istituito da Alvaro Mones nel 1987. La loro collocazione all’interno dei vari gruppi di mammiferi non è sicura, anche se spesso sono stati associati ai multitubercolati. Al solito, come per la maggior parte dei mammiferi mesozoici, i gondwanateri sono conosciuti per i denti. Ne sono stati trovati in quasi tutto il Gondwana: Africa, America meridionale, Antartide, India; non mi risultano invece ritrovamenti in Laurasia (beh, altriment non si chiamerebbero Gondwanateri…) ma, caso strano, neanche in Australia… (chissà perché… non ci sono mai arrivati o ancora non ne sono stati scoperti i resti?)
Dal punto di vista temporale, hanno vissuto tra il Cretaceo e l’Eocene, e quindi hanno attraversato senza estinguersi del tutto l’estinzione di fine cretaceo, persino in India e quindi vicino ai trappi del Deccan.
Qualche anno fa oltre ai denti è venuto alla luce pure un cranio completo di un gondwanaterio in Madagascar, battezzato Vintana sertichi (Krause et al 2014).
![]() |
| Il fossile di Adalatherium e una ricostruzione.
La barra è di 5 cm – da Krause et al (2020)
|
UN FOSSILE ECCEZIONALE DI GONDWANATERIO. In questi giorni è uscito un lavoro, in cui compare il "solito" Krause, in cui, oltre a tutte quelle sulla dentizione che corredano classicamente i lavori sui mammiferi mesozoici, di descrizioni ce ne sono tante di più, perché si parla di uno scheletro quasi completo, talmente ben conservato da mostrare ancora diversi particolari con una estrema finezza: numerose ossa sono ancora articolate e sono pure presenti delle cartilagini. Una scoperta eccezionale, quindi. Adalatherium hui (così è stato chiamato) è vissuto nell’attuale Madagascar nel Maastrichtiano, quindi alla fine del Cretaceo.
Il cranio ha delle somiglianze con quello di Vintana, che era sicuramente erbivoro. Lo scheletro dimostra che Adalatherium era un animale terrestre, senza abilità natatorie particolari e quindi i suoi antenati erano già lì quando il Madagascar si è separato dal Gondwana. Nulla è stato detto dal punto di vista della dieta, anche se in America meridionale i Gondwanateri più grandi (che erano comunque molti più piccoli di lui) erano erbivori con dieta prevalentemente composta da vegetali molto abrasivi.
Ho detto molto più piccoli di lui perché una caratteristica curiosa sono le dimensioni, sia di Adalatherium che di Vintana: i mammiferi mesozoici, con poche eccezioni, erano molto piccoli e i gondwanateri non facevano eccezione fino alla scoperta di Vintana. Forse le dimensioni maggiori di queste due specie sono proprio connesse alla circostanza di fare parte di una fauna insulare. Giova inoltre far notare che il fossile appartiene ad un individuo non ancora maturo, diciamo quindi un sub-adulto e quindi le dimensioni dell’adulto dovevano essere ancora maggiori. Non solo, ma se Adalatherium poteva avere le dimensioni di un gatto, Vintana era anora pià grosso e poteva raggiungere gli 8 kg. Una bella differenza con i “normali” mammiferi dell’epoca, non solo gondwanateri!
![]() |
| Il Madagascar nel Maastrichtiano |
IL MADAGASCAR, UN'ISOLA DI BIODIVERSITÀ GIÀ NEL CRETACEO SUPERIORE. Ma perché questi due gondwanateri sono così grandi? All’epoca di Adalatherium era in corso l'apertura dell'Oceano Indiano, nel cui quadro il Madagascar era già isolato da almeno una ventina di milioni di anni; pertanto la situazione biologica anche allora come oggi mostrava delle differenze notevoli con le faune dei continenti vicini; fra l’altro c’erano rane predatrici enormi (per gli standard delle rane, si intende, e la loro ferocia è argutamente testimoniata dal nome: Beelzebufo), coccodrilli erbivori ed altre amenità varie. Persino i teropodi erano molto particolari. Quindi è possibile che sia proprio l’insularità la chiave di queste dimensioni anomale...
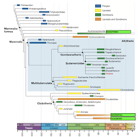
La presenza di uno scheletro completo ha ovviamente consentito di andare “oltre la dentizione” con le analisi filogenetiche e quindi è stato permesso finalmente di precisare meglio il posto dei Gondwanateri. In bibliografia ci sono diverse ipotesi: da Multitubercolati veri a gruppo a se stante parallelo ad essi (sister group), a Mammiferi generici senza capire bene le loro relazioni filogenetiche, fino a collocarli persino fra i placentati, affini agli xenartri (insomma, ai bradipi e agli armadilli).
GONDWANATHERI E MULTITUBERCOLATI. Adesso lo scheletro completo di Adalatherium ha ha permesso di confermare la parentela dei gondwanateri con i multitubercolati, l’ipotesi che godeva già – diciamo così – delle maggiori simpatie e particolarmente sostenuta proprio da David W. Krause. In pratica i Gondwanateri sarebbero dei multitubercolati arrivati molto presto nel Gondwana dove si sono successivamente espansi ed evoluti e che Krause et al (2014) avevano già indicato nel lavoro su Vintana.
Dallo stesso lavoro si vede che il clade multitubercolati - Gondwanateri ha antenati comuni più recenti con i placentati e i marsupiali rispetto ai monotremi, che quindi sono in posizione ancora più esterna. La diversificazione sarebbe avvenuta ancora nel Triassico, quindi ben prima del Giurassico.
Gli stessi Autori pongono la separazione fra i due gruppi nel Giurassico inferiore. Su questo devo notare che l’evento si colloca in pieno recupero di biodiversità dopo un evento di estinzione minore, legato alla messa in posto dei basalti di Karoo. È possibile che il clade multitubercolati / gondwanateri abbia saputo approfittare bene del significativo avvicendamento fra le specie vegetali di prima e dopo l’evento. Da notare che come loro, anche i multitubercolati hanno resistito al K/T e si sono estinti solo alla fine dell’eocene.
Una ultima considerazione è su come si riproducevano i Gondwanateri. I multitubercolati avevano probabilmente una riproduzione simile a quella dei marsupiali e quindi è possibile che le stesse caratteristiche fossero proprie anche dei Gondwanateri.
![]() |
| Filogenesi dei mammiferi mesozoici da Krause (2014) |
Krause et al. (2014) First cranial remains of a gondwanatherian mammal reveal remarkable mosaicism. Nature 515, 512–517 (2014)
Krause et al (2020) Skeleton of a Cretaceous mammal from Madagascar reflects long-term insularity Nature, 10.1038/s41586-020-2234-8
Mones (1987) Gondwanatheria, un nuevo orden de mamiferos sudamericanos Comunicaciones paleontologicas del museo de historia natural de montevideo 1/18
Powell et al (1995) Did Pannotia, the latest Neoproterozoic southern supercontinent, really exist?: Eos (Transactions, American Geophysical Union), Fall Meeting,76,46, p.172 3.
Sullivan C. et al (2014) Vertebrates of the Jurassic Daohugou biota of Northeastern China. Journal of Vertebrate Paleontology 34/2, 243–280





Nessun commento:
Posta un commento